市场监管总局关于对商用燃气燃烧器具等产品实施强制性产品认证管理的公告
时间:2024-04-08 09:16:38 浏览量:952次
为进一步加强产品质量安全监管工作,根据《中华人民共和国认证认可条例》有关规定,市场监管总局决定对商用燃气燃烧器具等产品实施强制性产品认证(以下称CCC认证)管理,对低压元器件恢复CCC认证第三方评价方式。现将有关要求公告如下:
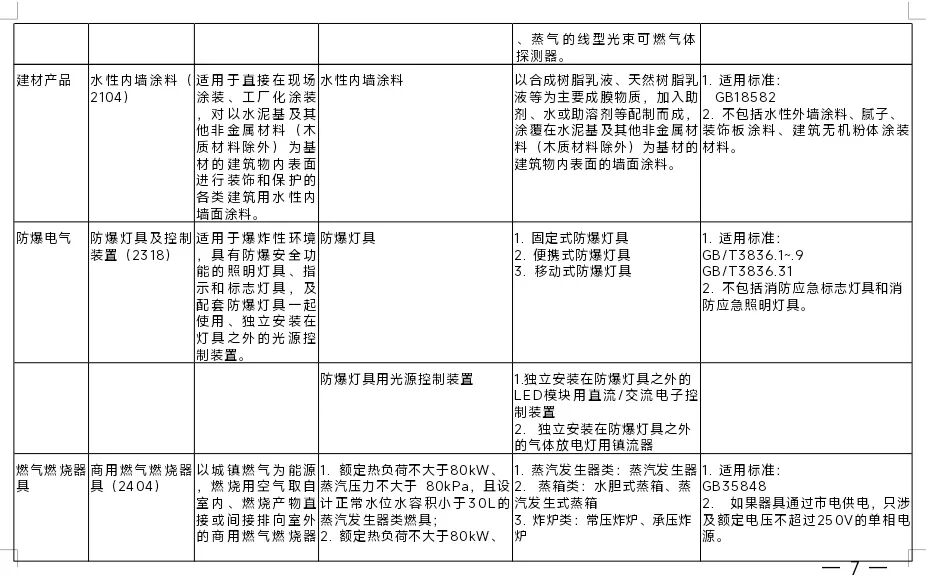
一、对商用燃气燃烧器具、阻燃电线电缆、电子坐便器、电动自行车乘员头盔、可燃气体探测报警产品、水性内墙涂料、防爆灯具及控制装置实施CCC认证管理(产品描述与界定详见附件)。
(一)2025年5月1日起,列入CCC认证目录的电动自行车乘员头盔、防爆灯具及控制装置,应当经过CCC认证并标注CCC认证标志后,方可出厂、销售、进口或者在其他经营活动中使用。
2024年5月1日起,指定认证机构开始受理CCC认证委托,涉及的认证和检测工作分别由现已具备摩托车乘员头盔、防爆电气指定业务范围的认证机构和实验室承担。
(二)2025年7月1日起,列入CCC认证目录的商用燃气燃烧器具、阻燃电线电缆、电子坐便器、可燃气体探测报警产品、水性内墙涂料,应当经过CCC认证并标注CCC认证标志后,方可出厂、销售、进口或者在其他经营活动中使用。
2024年7月1日起,指定认证机构开始受理CCC认证委托,涉及的认证工作由现已具备相应产品种类指定业务范围的认证机构承担,实验室将另行指定。
二、对低压元器件恢复CCC认证第三方评价方式。
(一)2024年11月1日起,低压元器件应当取得CCC认证证书并标注CCC认证标志后,方可出厂、销售、进口或者在其他经营活动中使用。
2024年5月1日起,指定认证机构开始受理低压元器件CCC认证委托,“强制性认证产品符合性自我声明信息报送系统”(以下称系统)不再生成自我声明。对于持有效低压元器件CCC自我声明的,指定认证机构直接换发CCC认证证书,通过获证后监督的方式保证认证有效性。
2024年11月1日前,持有效CCC自我声明的企业应当完成CCC认证证书转换,并及时注销相应的自我声明;对于已经出厂且不再继续生产的,无需转换。2024年11月1日后,系统中低压元器件CCC自我声明将被统一注销。
(二)恢复《市场监管总局关于调整完善强制性产品认证目录和实施要求的公告》(2019年第44号)注销的4家认证机构(中国质量认证中心、方圆标志认证集团有限公司、广东质检中诚认证有限公司、上海添唯认证技术有限公司)低压元器件指定业务范围。检测工作仍由现有低压元器件CCC认证指定实验室承担。
三、指定认证机构应当依据CCC认证通用规则和对应产品CCC认证实施规则制定认证实施细则,并向市场监管总局认证监管司备案后,方可开展认证工作。
四、指定认证机构和实验室应当在认证风险可控、保证认证质量的前提下,积极采信已有合格评定结果,减轻企业负担,便利企业获证。

附件:CCC认证目录新纳入产品描述与界定

市场监管总局
2024年3月21日

图片
图片
图片
图片
注:CCC认证目录中“家用燃气器具”产品大类名称修改为“燃气燃烧器具”。


儒商服务热线:

0551-63416332

公司地址:

合肥市滨湖新区金融港A5栋916-919

Copyright © 2013-2020 版权所有 @2017合肥儒商管理咨询有限公司 {皖ICP备05015337号-8}

地址:合肥市滨湖新区金融港A5栋916-919 固话:0551-63416332 手机:13956958231(微信同号)QQ:849854026

电话咨询: 0551-63416332